青枯病是一种全球范围内发生的重大植物病害之一,严重威胁农业健康生产。该病由茄科雷尔氏菌(亦称青枯菌)侵染引起,可侵害包括54个科在内的450多种植物,在番茄、辣椒、烟草、生姜、罗汉果、桉树等多种重要经济作物上均有普遍发生。青枯病是典型的维管束病害,防治难度极大,目前生产上仍缺乏高效的防控策略,亟需挖掘抗病/感病基因为抗病育种提供重要基因资源。该病原菌主要依赖Ⅲ型分泌系统向植物细胞内注入效应蛋白,以抑制植物免疫并促进致病。现普遍认为青枯菌所分泌的效应蛋白数量较多,远远超过其他常见植物病原细菌,其分泌数量超过70个,常见植物病原细菌通常分泌20-40个。然而,多数效应蛋白在寄主内的具体生化功能及作用靶标仍不明确。
近日,永利yl张晓晓课题组与中国农业科公司农业资源与农业区划研究所魏海雷研究员团队合作,在国际知名期刊《Plant Biotechnology Journal》在线发表题为“Ralstonia solanacearum acetyltransferase RipU hijacks SlJAR1 to inhibit jasmonic acid signaling and facilitate pathogen infection”的研究论文。该研究以国内流行的茄科雷尔氏菌(Ralstonia solanacearum)中III型效应蛋白RipU为研究对象,系统揭示了其通过劫持番茄茉莉酸信号通路中的关键酶SlJAR1,抑制茉莉酸积累、进而促进病原菌侵染的分子机制。

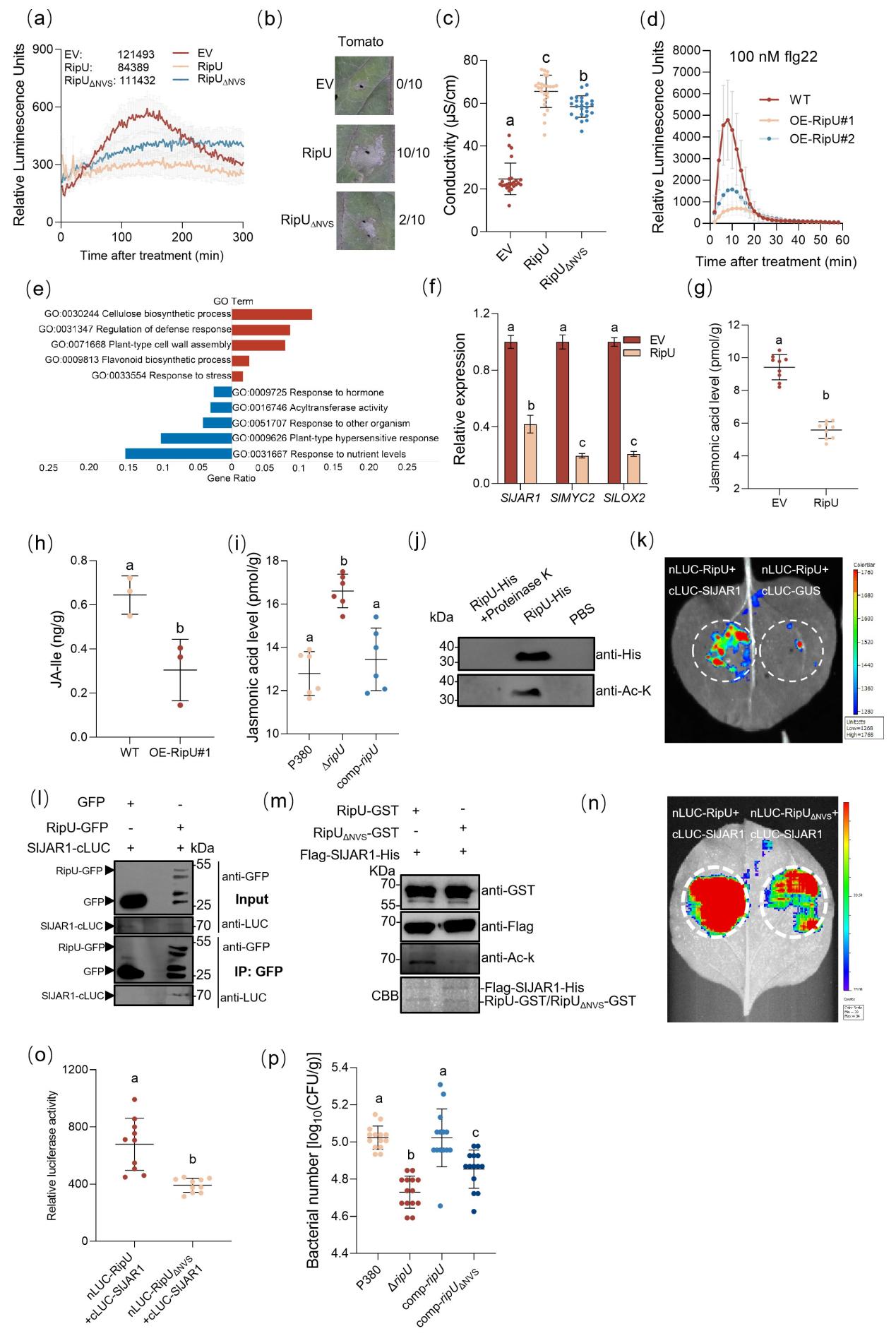
RipU在青枯菌中高度保守,但其对番茄免疫反应的影响及其生化活性此前知之甚少。本研究发现,RipU是茄科雷尔氏菌的关键致病因子,能够诱导宿主细胞死亡并显著抑制植物基础免疫反应。在番茄中转基因表达RipU会降低植株的抗病能力。转录组分析进一步表明,RipU可抑制番茄中茉莉酸合成相关基因的表达。对于RipU可能的生化机制,团队前期进行了大量测试,最终发现其为一种非典型乙酰转移酶,能够直接乙酰化修饰茉莉酸合成途径的关键酶SlJAR1,从而阻碍具有生物活性的茉莉酸复合物的积累。非典型乙酰转移酶最大的难点在于酶活位点的挖掘,团队为了解析其酶活关键位点,借助人工智能技术,最终发现RipU第203-205位氨基酸的突变会减弱其与SlJAR1的互作强度,并降低对SlJAR1的乙酰化修饰水平。遗传学分析证实,该氨基酸区域对RipU的致病功能也至关重要。
该研究揭示了一种病原菌以植物激素信号为靶标的新型致病策略:茄科雷尔氏菌通过Ⅲ型效应蛋白RipU乙酰化修饰SlJAR1,抑制茉莉酸积累,从而削弱植物免疫,促进细菌侵染。该研究也首次解析青枯菌核心效应子RipU的生化基础。这一发现不仅深化了人们对细菌效应蛋白利用翻译后修饰调控植物免疫机制的理解,也为进一步解析青枯菌致病机理、开发绿色防控新策略提供了重要的理论依据与分子靶点。

永利yl为该论文第一完成单位, 永利yl张晓晓博士与中国农科院资划所魏海雷研究员为共同通讯作者。永利yl23411硕士研究生覃彤(已毕业,现已攻读中国农科院蔬菜所博士)、中国农业科公司农业资源与农业区划研究所博士生从珅与永利yl23411硕士研究生梁秀安为论文共同第一作者。值得注意的是公司本科、硕士培养的员工覃彤,在张晓晓课题组学习期间以第一作者先后发表中科院一区TOP论文两篇(IF>10一篇),二区论文一篇。此外,永利yl23411何勇强教授与杨姗姗博士也参与了该研究。本研究得到国家自然科学基金、广西自然科学基金、现代农业产业技术体系北京市特色作物创新团队以及北方干旱半干旱耕地高效利用全国重点实验室的资助。